International Programme
Data Integration Strategies and Implementation (DISI)
Project Time Frame:
October 2020 - September 2021

Summary
The Data Integration Strategies and Implementation (DISI) project is one of three components of an overarching Technical Assistance Program funded by PEPFAR-CDC. The project aims to improve sustainable health information systems to improve patient care and program monitoring. The initial use case is for Case Based surveillance. The program will provide shared resources, expertise and documentation across the PEPFAR community as provide capacity building with guidance on policies and governance.
Project Goals
01
Integrate data from different sources and levels to generate value for all stakeholders, patients, users, and agencies.
02
DISI defines data integration process, standards, architectures (data, system, exchange), policies and guidelines, systems, jurisdictions and data sharing benefit or risk mitigation.
03
Develop workforce capacity, governance structures, policies, and guidance to support DISI.
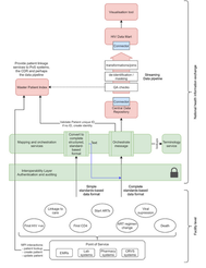
At a high-level, the main objective is to build a system that can demonstrate the ability to store HIV case surveillance data in a central storage repository for effective case-based surveillance.
The system must be able to use industry recognised messaging standards and message formats and a health information exchange (HIE) architecture during data exchange between the point of service systems and the central storage repository.
Once approved, authorised healthcare professionals such as medical records and health information technicians will have access to a patient's longitudinal health data using specialised analytical and reporting tools.
Jembi's key responsibilities are to:
Develop a sandbox of reference EMRs, DOSI components and integrated DISI solutions that canbe referenced, researched, tried out, implemented and enahcened from a central resource.
Analyse, Architect and Design a DISI solution that meets the Case Based Surveilance needs of OPC countries.
Provide technnical assistance to OPC countries.
Project Categories
Products Used
Client Registry
Data and Visualisation Tools
InstantHIE
FHIR
DHIS2
OpenHIM
Services Delivered
Business and System Analysis
Capacity Building
Host a Hackathon
Implementation Planning
Interoperability Design
Program/Project Management
Software Development
Solution Architecture
Solution options evaluation and recommendation
Countries
Cameroon
Haiti
Kenya
Mozambique
Rwanda
Uganda



