International Programme
EmptyBoxes
Project Time Frame:
16 November 2020 - 30 June 2021
Summary
Jembi is proud to have completed work on the development of the EmptyBoxes project, which focused on using the OpenHIM, OpenCR and Instant OpenHIE to support a clinical data exchange use case in a health information exchange. This work was funded by Digital Square, and included collaboration with Dimagi, Inc., who worked on supporting submission of source data from the CommCare mobile solution to a health information exchange.
Project Goals
01
Extend OpenHIM and Instant OpenHIE to support a clinical package that extends off the core Instant OpenHIE solution, with mediators and scripts to set up a containerised set of components and configuration scripts enabling management of clinical data in a health information exchange.
02
Extend Instant OpenHIE to support a client registry package, with OpenCR set up to support patient lookups, registration and updates.
03
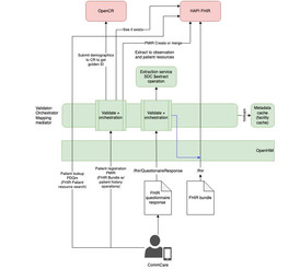
For the EmptyBoxes project, a COVID-19 Immunization use case was selected to demonstrate clinical data exchange, with workflows supporting patient lookup and registration, along with longitudinal tracking of immunization events.
The OpenHIM was used to support ingestion of patient and immunization data through a set of custom mediators. The mediators provide capabilities to:
Validate incoming patient and immunization data sources and field values
Map and transform source data to corresponding output fields mapped to HL7 FHIR resources
Query and populate OpenCR and a HAPI FHIR server with patient and COVID-19 immunization event data
In addition, this work was packaged in Instant OpenHIE, which was extended to include several new packages and making use of OpenCR in the role of the Client Registry. A COVID-19 immunization tracking use case package was also added, which packages the mediators, configurations, tests and deployment scripts needed to configure the COVID-19 immunization data exchange solution that makes use of the OpenHIM, HAPI FHIR and OpenCR technologies.


