Multi-Country Programme
OpenHIM Strengthening
Project Time Frame:
Dec 2021 - Dec 2023

Summary
The increase in digital health in low and middle-income countries has resulted in increasing requirements for interoperability between these systems in order to improve system operation and strengthen data quality.
Project Goals
01
Upgrade, modernise and extend the core technology stack
02
Include a robust entity matching component
03
Improving the scalability and maintainability of the software
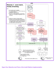
The Open Health Information Mediator - OpenHIM (http://openhim.org/) - is a Digital Health Public Good developed and maintained by Jembi Health Systems as an enabler of interoperability in low resource settings.
Project Categories
Products Used
OpenHIM
Services Delivered
Capacity Building
Enterprise Architecture
Product Strengthening/Development
Quality Assurance
Requirements Gathering
Software Development
Solution Architecture
System Deployment
Training
Countries
Worldwide






